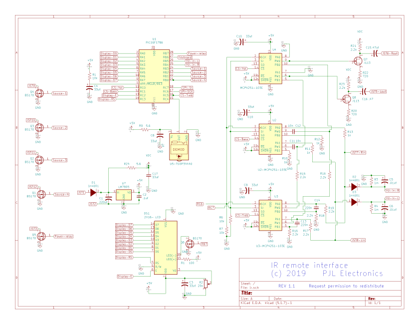
Easily add IR functionality to any audio project with this full featured receiver.
- Control volume, treble, bass, source and power.
- Configurable for up to 4 sources.
- User configurable “friendly” source labels.
- VU meter screen saver.
- Optional keypad.
- Buffered JFET audio out.
- Sinking outputs can directly drive 5v, 12v or 24v relays.
- 3 X 2 channel Microchip digital POTs and Microchip processor.
- Multiple IR protocol versions available.
- Universal Remote compatible.
- 3.8” X 2.6” footprint







