Skip to content

PJL Electronics LLC

  • Home
  • Contact
  • Terms & Conditions
PJL Electronics LLC
Previous Image
Next Image

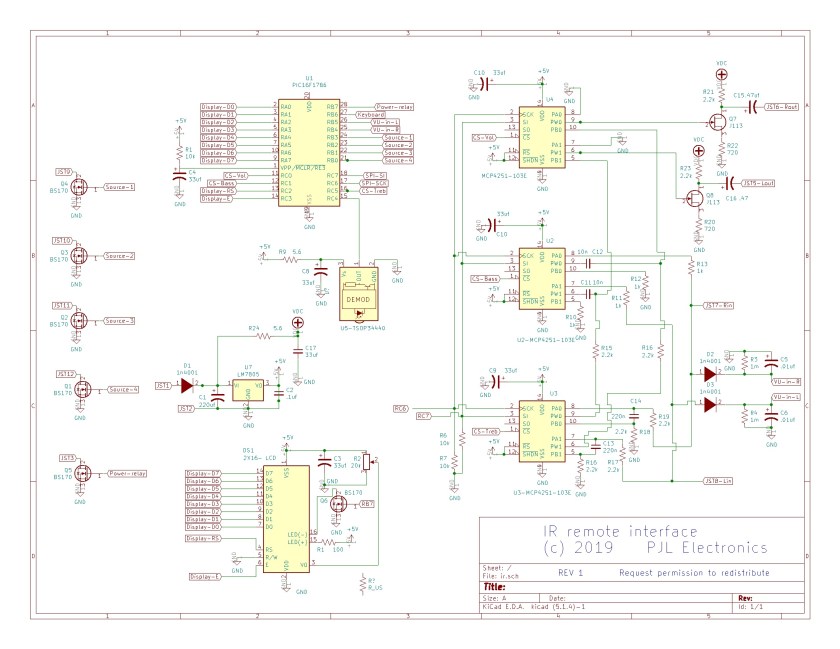
Sony IR receiver

Posted on March 30, 2020 Full size 2200 × 1700

Leave a comment Cancel reply

Post navigation

Published inSony IR receiver
  • Phono Preamps
    • RPS Extreme Phono Stage
    • Retro / Fusion Edition Phono Stage
    • Vinyl Edition – Hybrid Phono Stage
    • Space charge phono preamps
  • Preamps
    • Passive / active preamp
    • Mini Space charge line preamps
    • Mini Tube Preamp
  • Digital Audio
    • Hi-Fi DSP Audio Preamplifier – New item
    • ES9038 / 12av7 DAC
  • Audio filters
    • Bass, Mid and Treble controls
    • Subsonic filter
    • DC Block
  • Transformers
    • MC Step Up Transformer
  • Controls
    • Simple SONY type IR receiver.
    • Balanced Remote Volume Control
    • Multi-function IR receiver.
  • Enclosures
    • Box chassis
    • Mobile chassis
  • Contact
  • Home
  • Contact
  • Terms & Conditions
PJL Electronics LLC A WordPress.com Website.
  • Comment
    • PJL Electronics LLC
    • Sign up
    • Log in
    • Copy shortlink
    • Report this content
    • Manage subscriptions